Online Classified Platform Design Revamp

ecommerce c2c – 2016

The All-New OLX

Redesigning of Indonesia’s biggest Online Classified Platform to capture new, affluent user segments using hyperlocal super easy principles. The new design helped raising DAU from 900K into 1.6 mio and expeditement of annual financial acquisition by one Quarter faster.

Situation

OLX user base is strong but dormant, it caters mostly to 30+ male, conservative. Research shown that the potential new market is Millenials (20+), and affluent. We need to ensure OLX fits this new segment.

Task

Create an intuitive, easy to use mobile-first app that caters to both new Millenial segment behaviors, and the older, existing users.

Action

Identify current pain points and new user’s preferences, benchmarking to similar products, then create prototype to try out assumptions.

Result

Creation of The New OLX which helped to boost DAU by 78%, and 25% increase in reveue, and 35:65 ratio of new user segment after 3 months of launch.

78%

YoY increase of Daily Active Users (DAU).

25%

Increase of revenue 3 months post launch.

35%

New user segment proportion 3 months post launch.

83%

CAC Optimization through in-app SEO restructure.

Previous look of OLX Web App. As the user behavior is “Mission Buyer”, i.e. already know what they want to buy, the emphasis is on showing list of categories, and search feature.
Manual mapping of existing Customer Experience (End-to-end journey) that identifies how new users aware about our product, how they first try our product, both seller and buyer journey in our app, and how the journey ends.
Final mapping of existing Customer Experience (End-to-end journey) with notes on existing issues collected by the Product team and the Customer Support team.
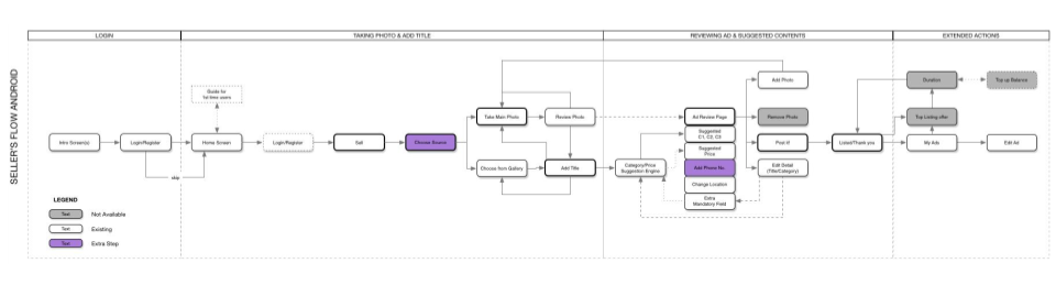
Mapping of existing Seller Journey and highlighting known high friction steps.
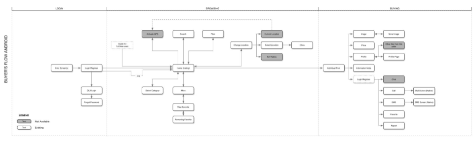
Mapping of existing Buyer Journey and highlighting known high friction steps.
Simplified flow that caters to new model targeting affluent, impulse buying 20+ users, with product gallery upfront and categories as backup method (switched).
Early wireframe as sacrificial concept to include in the initial user testings.
User composition 3-months after launch showing 46% increase of users with new behavior (Impulse buying) vs 60% older behavior (mission buyer).
Final screens of The New OLX with product gallery upfront, catering to impulse-buyer behavior of the new user segment, while making Search easy to perform, moving Categories view under Burger menu. We also include chatting feature to address our users habit of bargaining.

From Our Blog: